由香港家庭福利會(「家福會」)主辦、恒生銀行(「恒生」)全力支持的「恒生— 家福青少年調解計劃」(「計劃」)今日舉行2017/18年度嘉許禮,同場更介紹即將推出的香港首個朋輩調解流動應用程式,結合科技寓教於樂,讓更多學生從小認識調解,共建關愛和諧校園。
香港特別行政區政府教育局局長楊潤雄、恒生銀行執行董事兼零售銀行及財富管理業務主管關穎嫺,以及香港家庭福利會總幹事葉潤雲擔任典禮的主禮嘉賓,分別頒發「小學朋輩調解員」嘉許狀予逾400名高小學生,並為即將推出的流動應用程式「調解研究所」主持啟動儀式。
計劃推行五年以來,恒生及家福會不停為計劃添上新元素,繼本年度推出「校本進深訓練」及小學調解比賽後,將於2018/19年度推出全港首個朋輩調解流動應用程式「調解研究所」,讓大眾透過遊戲、故事及問答等輕鬆有趣的方法,認識調解的基本槪念;該程式同時設有教學模式,助教師及「恒生調解大使」在新學年於小學的電子教學課堂上,教導學生以調解處理衝突,從而提升他們的情緒管理及溝通技巧。楊潤雄表示:「教育局一直透過不同的成長計劃,鼓勵學校培養學生尊重、接納的態度,建立和諧友愛的校園環境。此外,教育局亦非常認同調解的重要性,近年來積極為校長及主任教師安排調解專業培訓,讓他們能更有效地管理學校和處理校內的分歧。」他又感謝家福會在學校推動調解培訓工作方面的貢獻,並鼓勵學校、家長及學生努力建構和諧友愛的校園,運用調解的技巧化解紛爭,以和平、理性、尊重的方式處理問題,傳揚諒解、包容的美德,締造和諧關愛的校園及社會。關穎嫺表示:「恒生與家福會合作推行這計劃的五年來,積極鼓勵員工成為『恒生調解大使』,到小學協助培訓。配合全球科技大趨勢,加入科技,我們推出全港首個小學朋輩調解流動應用程式,向更多小學生推廣調解意識及技巧,締造更和諧共融的校園和社區。」葉潤雲感謝恒生銀行全力支持計劃,亦分享計劃成果:「過去五年,和平理智解決衝突的概念和技巧已經栽種在許多同學中,塑造他們的素養,及他們畢生受用的生活技能。」她續指:「我也喜見香港教育大學將調解納入為學分課程,訓練準教師如何將調解精神融入培育學生的工作。」計劃為首個獲商界支持的小學朋輩調解計劃,曾獲多個本地及海外奬項。自2013年推行至今,已有來自100間小學、近1,700名高小學生受訓成為「朋輩調解員」。此外,計劃亦透過不同活動向學生、家長及教師推廣調解知識及技巧,累積近53,000人次參與。有關本年度活動總結短片,請瀏覽連結:https://youtu.be/aNJ4GTOAlY0
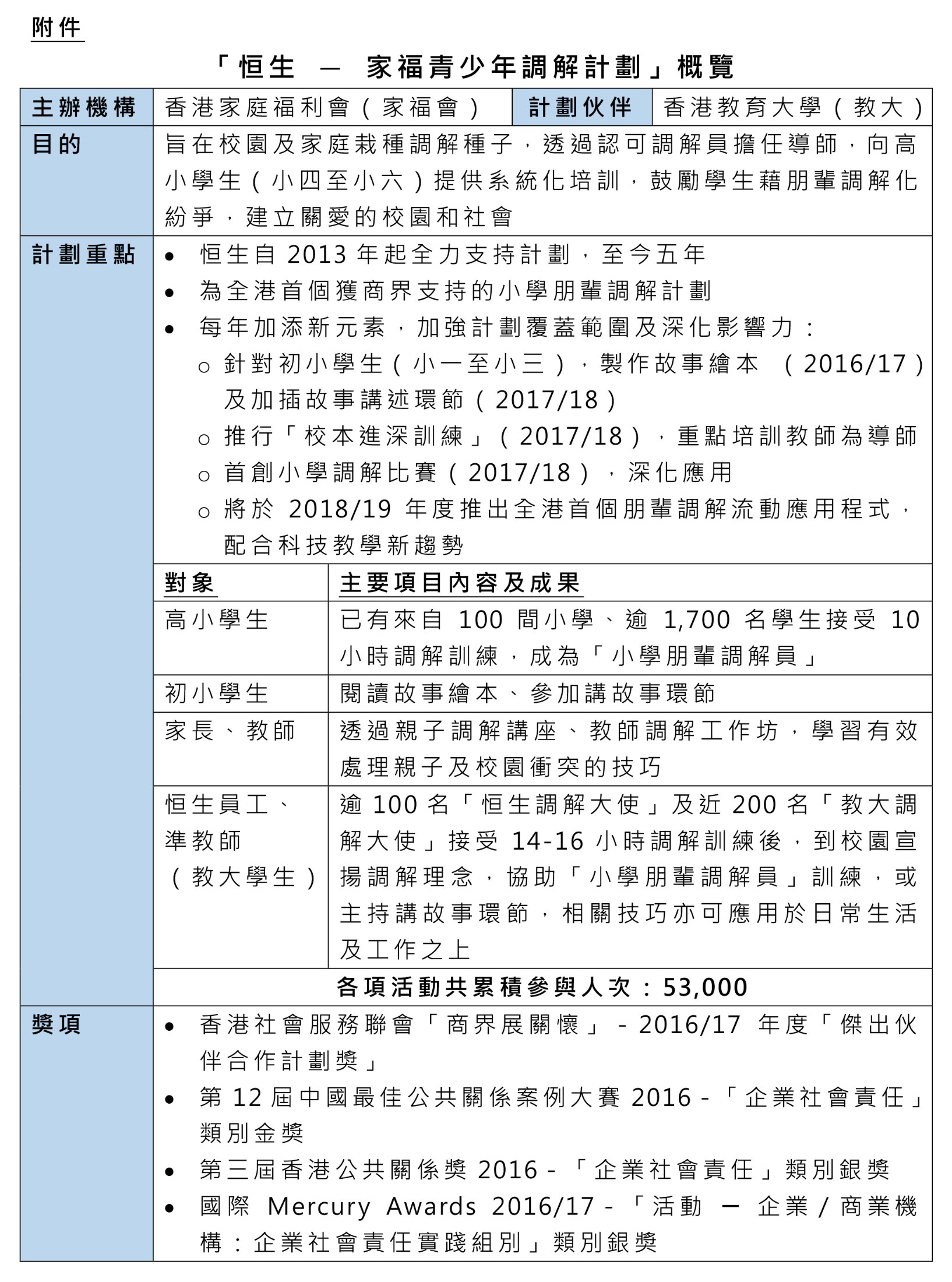
附件:「恒生 - 家福青少年調解計劃」概覽
– 完 –
圖片說明

香港特別行政區政府教育局局長楊潤雄(中)、恒生銀行執行董事兼零售銀行及財富管理業務主管關穎嫺(右),以及香港家庭福利會總幹事葉潤雲(左),一同點擊電子屏幕,為即將推出的小學朋輩調解流動應用程式「調解研究所」主持啟動儀式。

主禮嘉賓香港特別行政區政府教育局局長楊潤雄(後排中)、恒生銀行執行董事兼零售銀行及財富管理業務主管關穎嫺(後排右2),以及香港家庭福利會總幹事葉潤雲(後排左2)頒發「校園調解先鋒大奬」予大坑東宣道小學及東華三院冼次雲小學,表揚他們對計劃的貢獻,讓校內教師受訓為調解導師,並自行組織學生培訓活動,積極推動朋輩調解。

「小學朋輩調解員」黃柏仁(右)與父母及駐校社工一起分享參與計劃的得著。

即將推出的「調解研究所」為全港首個朋輩調解流動應用程式,旨在讓大眾透過遊戲、故事及問答等輕鬆趣味的方法,認識調解的基本知識。
